最新【一张图看懂四川达州近6天病例通报,达州市确诊病例】 四川达州近三年有狂犬病案例吗 〖One〗没有。根据查询问政四川公众号信息显示,四川省达州市近三年没有狂犬病案例。狂犬病是一种由狂犬病病毒引起的急性传染病,感染狂犬病病毒的动物伤人后传播至人,一旦出现狂犬病症状,病死率... admin2026-04-263 阅读0 评论
最新【四川南充南部县解封标准最新公布_四川南充市南部县疫情最新消息】 南部白鹤香洲被封了吗 〖One〗没有。南部县白鹤香洲小区位于四川省南充市,2022年8月16日,四川南部县白鹤香洲翰林郡小区达到解封标准,解除封控,截止2022年9月3日,该小区没有再次被封禁,处于正常开放状态。(图... admin2026-04-263 阅读0 评论
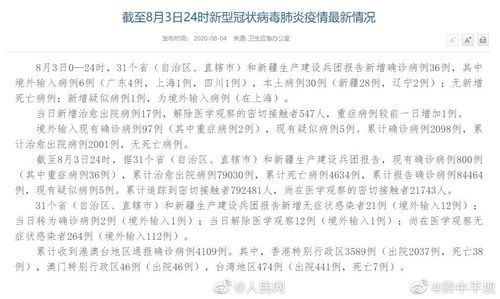
最新全球7月16日新增15例阳性感染者_全球新增病例最新消息3月15曰 国家卫健委:18日新增本土确诊92例,无症状715例 月18日0—24时,国家卫健委通报新增本土确诊病例92例,新增本土无症状感染者715例。上海市卫健委今早(18日)通报:2022年5月17日0—24时,新增本土新... admin2026-04-263 阅读0 评论
最新【芜湖经济技术开发区近期新增感染趋势结束,芜湖经济技术开发区电话区号是多少】 2o23年芜湖市经开区万春街道张拐社区有抵迁吗 没有拆迁。截止于到2023年3月27日,芜湖市拆迁所在地政府未发布经开区区域拆迁相关信息。芜湖市经开区,全称为芜湖市经济技术开发区,是芜湖市政府设立的一个开发区,成立于... admin2026-04-264 阅读0 评论
最新预计近期中新苏滁高新技术产业开发区二次疫情蔓延/苏滁高新区未来发展 滁州市申龙食品有限公司属于滁州市苏滁产业园监管? 〖One〗滁州市申龙食品有限公司属于滁州市苏滁产业园(中新苏滁高新技术产业开发区)监管范围。具体分析如下: 登记机关的直接关联性根据公开信息,滁州市申龙食品有限公司的... admin2026-04-263 阅读0 评论
最新阳信县近2天新增29例阳性感染者/阳信县最新头条 衡阳市疾控中心3月20日发布防疫健康提醒_ 〖One〗衡阳市疾控中心3月20日发布防疫健康提醒3月19日,31个省和新疆生产建设兵团报告新增本土确诊病例1656例,新增本土无症状感染者2177例。(图片来源网络,侵删... admin2026-04-264 阅读0 评论
最新 江苏扬州仪征解封区无症状感染者详情:扬州仪征何时解禁 封控区怎样解封出去? 若人在省外:可以拨打健康码客服热线,并提供行程卡和核酸阴性等材料申请转“绿码”。封控区在同时满足以下条件时才可解除封控: 近14天区域内无新增病例或无症状感染者。 区域内最后一名密切接触者自末次... admin2026-04-264 阅读0 评论
最新【全球昨日新增29例重症,全球昨日新增确诊病例】 泰国新增1例医务人员感染,56岁中国游客治愈出院 〖One〗截至2020年2月15日8:00,泰国新增1例医务人员感染新冠病毒,累计确诊34例;同时1名56岁中国女游客治愈出院,累计康复14例。新增医务人员感染情况泰... admin2026-04-264 阅读0 评论
最新31个省份新增无症状感染者20例/31省市新增无症状感染者 2022年10月27日河北省新增确诊1例+无症状20例 022年10月27日河北省新型冠状病毒肺炎疫情情况2022年10月27日0—24时,河北省新增新型冠状病毒肺炎确诊病例1例;新增无症状感染者20例,其中保定市4... admin2026-04-264 阅读0 评论
最新 31个省份3月3日最新疫情数据:31省疫情况 广东疫情最新状况 〖One〗广东省整体疫情数据累计确诊:1352例累计出院:1260例累计死亡:8例(新增1例为韶关市64岁男性,因肾功能衰竭合并多器官功能衰竭死亡)密切接触者:404人正在接受医学观察在院病例:84... admin2026-04-263 阅读0 评论